8356
阅读量
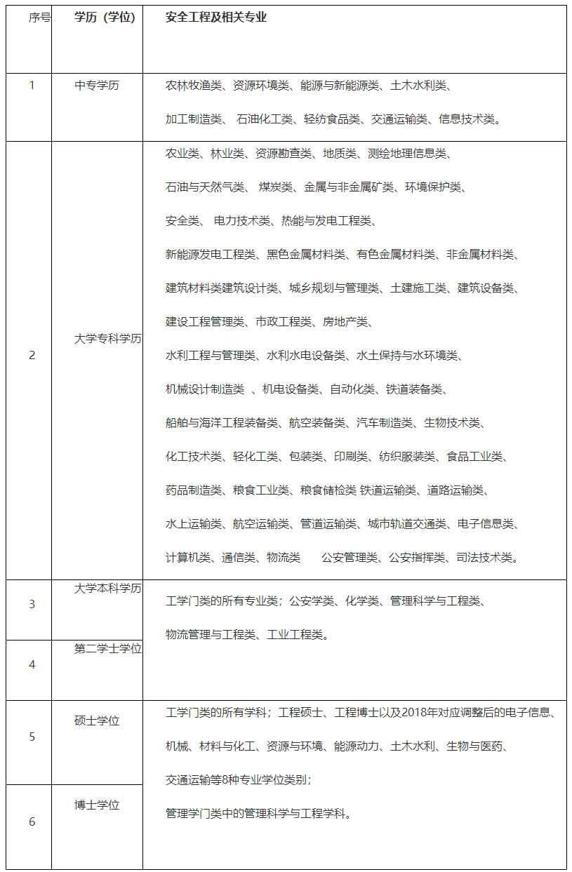
2020年中级安全注册工程师报考专业一览表
发布时间:2020-05-21 17:36:32 来源:时刻未来
中级安全师报名、考试、查分时间 免费短信提醒
请选择
获取验证
立即预约
什么专业的考生才能报考2020年的中级安全注册工程师考试呢?一起来看看吧!
中级安全注册工程师报考专业汇总表:

免责说明:因考试政策、内容不断变化与调整,以上内容为时刻未来编辑搜集整理,仅供参考。如涉及版权问题,请联系本站管理员予以更改或删除。
编辑推荐
编辑:李晓珍
免费获取资料
电子讲义
领取
精讲课程
领取
章节习题
领取
历年真题
领取
模拟试题
领取
考前密押
领取
热点排行
有报考疑惑?在线客服随时解惑

公告啥时候出?
报考问题解惑?报考条件?
怎么复习?怎么备考?
冲刺资料领取?
立即咨询
